聚焦歐盟車輛法規動態,一文帶您前瞻DDAW系統
導語:
據調查顯示,疲勞駕駛是造成車輛交通事故的主要原因之一。重特大交通事故中,因疲勞駕駛所造成的占比高達40%以上,而在交通事故傷亡事件中,因疲勞駕駛引發的占比也有20%以上。可見,疲勞會對駕駛員的心理機能和生理機能產生負面影響,在客觀上致使駕駛員出現駕駛技能下降,并會嚴重影響駕駛安全。
2019年12月,經歐盟議會和歐盟理事會的討論以及征詢意見之后,歐盟正式發布了新的一般安全法規2019/2144/EU(以下簡稱“新GSR”)。在新GSR中新增了多項安全技術要求舉措,旨在確保車輛具備更高的安全性,以加強對車內乘員和車外弱勢道路使用者(如自行車騎行人和行人)的保護,進一步降低交通事故的傷害影響。隨著自動駕駛和智能駕駛的發展如火如荼,新GSR中也明確表示,必須將一些先進車輛技術要求納入立法程序,其中就包括駕駛員嗜睡和注意警告 (driver drowsiness and attention warning,以下簡稱“DDAW”)系統。

DDAW系統是指通過車輛系統分析來評估駕駛員的警戒性,并在必要的情況下警告駕駛員的系統,系統必須檢測到或者識別出駕駛員因昏昏欲睡表現出的警惕性下降的駕駛癥狀,通過車輛的人機界面提醒駕駛員。目前,新GSR已將DDAW系統列為所有M、N類車必須滿足的先進車輛技術要求之一。根據有關條款顯示,2022年7月起新車型應強制安裝DDAW系統,并在2024年7月起覆蓋至所有新注冊車型。
當前市售的DDAW系統總體分為直接檢測和間接檢測這兩大類。直接檢測是基于圖像識別和觸控傳感技術展開,該檢測系統通過直接檢測駕駛員的面部細節以及心臟,腦電等部位的數據進行收集判斷駕駛員是否處于疲態。而間接檢測則是針對駕駛員駕車行為分析,通過記錄和解析駕駛員轉動方向盤、踩剎車等行為特征,判別駕駛員是否疲勞。TÜV南德整車法規專家朱克達直言,鑒于DDAW系統的實現方式以及技術水平的差異性,對目前的統一立法設置了一定障礙。
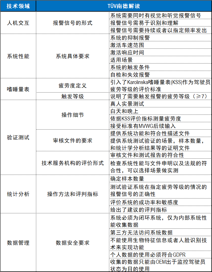
據悉,歐盟委員會下屬機動車工作組(Motor vehicle working group, 以下簡稱“MVWG”)正緊鑼密鼓地針對DDAW系統開展立法工作,并在今年 2月召開了第一階段的會議。會議上,工作組從駕駛員困意的表現,目前可用的測試評價方法,市場上已存在或正在開發的相關系統的信息和監測驗證方法等方面進行深入了解和討論,并會基于這些信息擬定DDAW技術附件的草案,涵蓋范圍、定義、DDAW系統要求和測試程序等。考慮到不同廠家所使用的數據輸入和監測手段不同,并且測試方案需適應更多元化的監測識別方法等可能的發展變化,工作組認為不能用同一標準程序去驗證評估所有系統,最終建議采用主要通過審查OEM的技術文件的方式來評價DDAW系統。“這意味著后續認證階段OEM需提供證明DDAW系統有效性的技術文檔,說明系統的工作原理,測試和驗證方法以及預期的結果,交由技術服務機構審查。”朱克達總結道。在第一階段會議中,工作組還確定了后階段立法的主要技術領域,包括系統的人機界面、系統性能、嗜睡量表、驗證測試、統計分析和數據管理。就在上月, MVWG舉行了第二階段的會議,針對第一階段定義的技術領域的內容做了具體的補充,包括范圍,性能要求,測試方法,評判標準等。

TÜV南德解讀DDAW系統法規草稿中
每個新技術的應用,都需要一個過程才能達到市場上的技術成熟。朱克達認為,雖然DDAW系統目前仍處于初期階段,各OEM針對系統功能的實現方式不盡相同。無論是監測識別方法的實現,還是疲勞度和敏感度的閾值設定,抑或是系統監測成功率的保證,合適的人機交互,系統性能的評估和驗證的實現等,都應該是OEM在車型設計與開發過程中予以重點關注的對象。“此外, 尤其值得注意的是,DDAW系統涉及車輛數據,駕駛員行為習慣,面部動作等的采集,存儲和讀取。這也意味著系統需要滿足歐洲通用數據保護條例(GDPR)的要求,我們建議OEM可以同時綜合市場上DDAW技術經驗和現有的技術領域的要求,并結合自身的需求,進行系統的設計開發,同時依據GDPR的要求對系統設計的數據采集、傳輸、存儲和讀取等環節做好過程中的數據保護。”朱克達進一步指出。

作為當前社會深遠變化的一個縮影,汽車工業正經歷著數字化浪潮的席卷與洗禮。“可以預見,新技術的廣泛應用將在未來數十年內對數百萬人的生活品質產生深遠影響。身為一家以‘創享價值,激發信任’為使命的第三方技術服務機構,TÜV南德深知相關法規的前瞻研究是具有重大意義的基礎和持續性工作。我們將密切關注各項車輛法規動態,確保廣大制造商在設計與研發前精準掌握法規要求,有效地減少國際市場準入風險。” 朱克達如是說。
專家介紹

朱克達
現任TÜV南德意志大中華集團交通服務部 項目經理
整車認證授權簽字專家,擁有超過7年的知名第三方檢測認證公司工作經驗,深諳整車國際主要市場的法規技術要求。
已為數十家國內知名車企提供整車法規解讀、產品出口和項目管理等服務;在新能源汽車,智能輔助系統等新型技術有重點研究。
Site Selector
Global
Asia
Europe
Middle East and Africa